Instance Verification Kit (IVK)

spin lock @ [12653+50+/linux-3.19-rc1/drivers/usb/serial/digi_acceleport.c]
Instance Signature: dp_port_lock

The Matching Pair Graph:


Function Name
Control Flow Graph (CFG)
Events Flow Graph (EFG)
Source Correspondence
cond_wait_interruptible_timeout_irqrestore [11012+42+/linux-3.19-rc1/drivers/usb/serial/digi_acceleport.c]
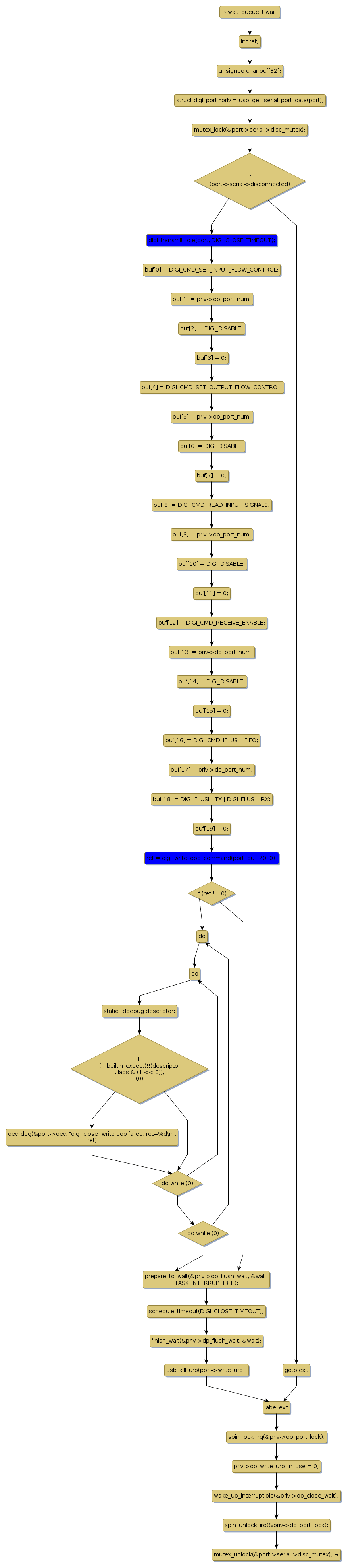
digi_close [33013+10+/linux-3.19-rc1/drivers/usb/serial/digi_acceleport.c]
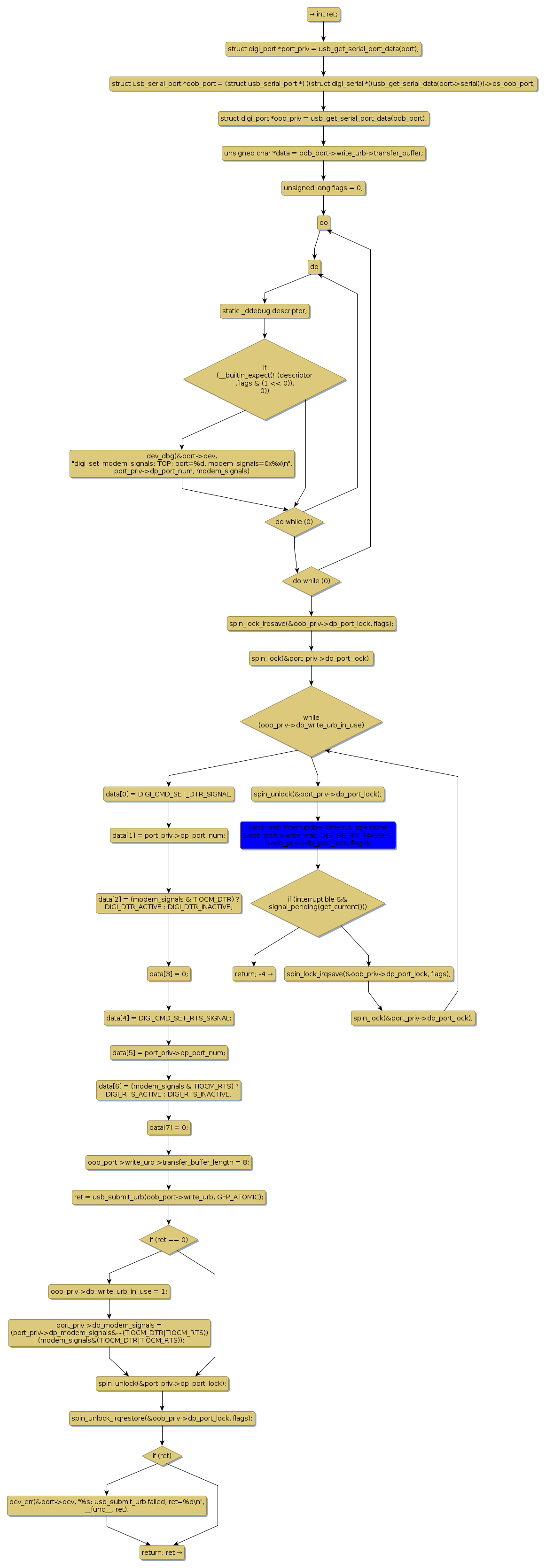
digi_set_modem_signals [16255+22+/linux-3.19-rc1/drivers/usb/serial/digi_acceleport.c]
digi_tiocmset [26239+13+/linux-3.19-rc1/drivers/usb/serial/digi_acceleport.c]
digi_transmit_idle [18582+18+/linux-3.19-rc1/drivers/usb/serial/digi_acceleport.c]
digi_write_inb_command [14026+22+/linux-3.19-rc1/drivers/usb/serial/digi_acceleport.c]
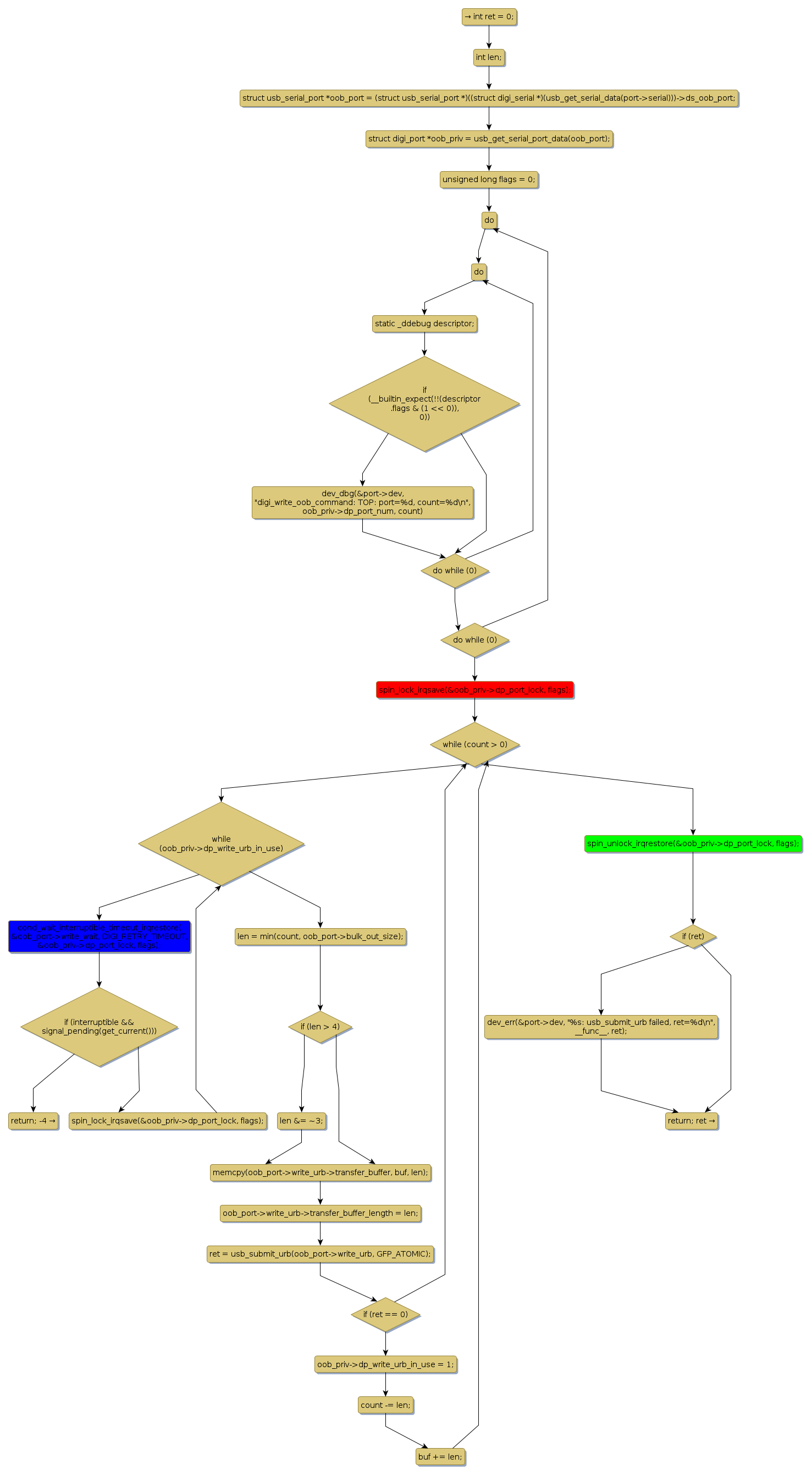
digi_write_oob_command [12184+22+/linux-3.19-rc1/drivers/usb/serial/digi_acceleport.c]